电话:15377909053
QQ:1708963545
地址:福州市仓山区仓山镇霞湖村260号(公交167、190、202路 高盖山人行天桥站下车5分钟即到)
上周有一位家长在后台咨询:新蕾的成绩如何?
这个问题让人为难,虽然我们对学校的教育有足够的信心,但真的无法(不能)通过具体的考试分数去评价。
既然外界想要了解新蕾学子各方面的能力,我想,可以参考孩子们参加了哪些赛事活动,获得了什么奖项荣誉?这或许是最有参考意义的指标了。
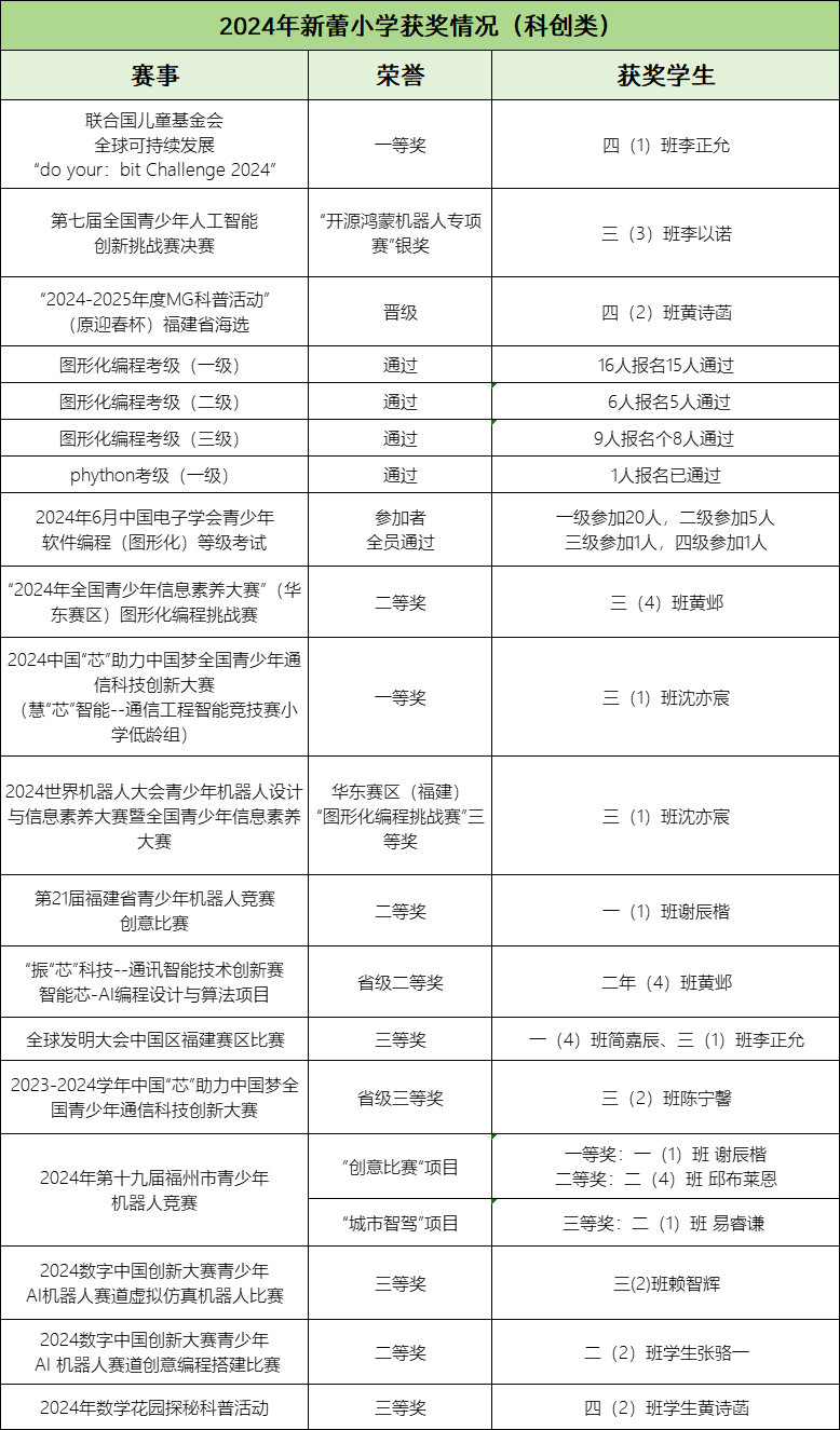
对此,我们专门汇总梳理了新蕾小学2024年的“喜报”,惊喜地发现,我们竟然获得了那么多奖!关键是,小学生参赛基本是4-6年级为主,而新蕾首届学生才六年级,一个班,五年级也仅有两个班,四年级四个班,总共不到200人,但获奖人次超过了200次!
2024年底参加的最后一场比赛
人均超过一次的获奖率!所以本期,就与大家分享新蕾学子们一年来的收获与成长:
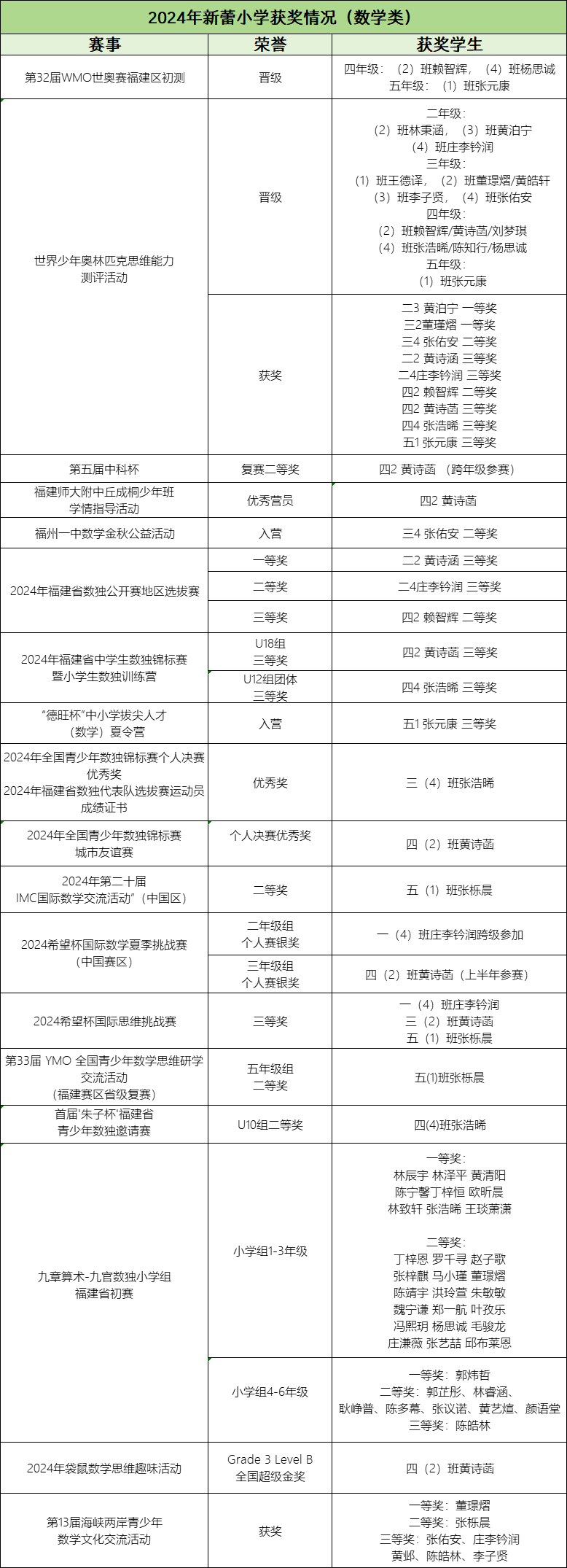
数学思维类数独/奥数、杯赛、一中数学营
2024年的所有获奖荣誉中,数学类的奖项最多,将近一半,说明学校非常重视数学方面的教育与延伸拓展,这成了新蕾小学的特色优势学科——尽管校长一再强调,我们所有学科都很重视的!
这些奖项中,“数独”高频出现。在新蕾,一年级就开设数独课,每周一次,已成为校本课程。
在新蕾,数独是一项广泛参与的学习活动,学生每做完一道数独题,就会有成就感,他们非常喜欢这种“数字游戏”,有利于拓展数学思维,提高分析、解决问题的能力。
此外,部分学有余力的孩子,在三四年级就可以开始学习奥数,作为兴趣课程,自愿报名,每周一次课。假期,学校还帮助有需求的家长,邀请奥数名师到校教学,经过学习提升,一些学生在福州一中数学金秋营、海峡杯、德旺杯、世少赛、世奥赛等主流数学竞赛活动中获得荣誉,体现出较强的数学能力。
教学方面,新蕾重视给所有学生打好基础,此外,学校还邀请福州教师进修学校副校长罗老师,每周都来新蕾,给数学老师做培训,帮助他们提升业务能力……因此平时半期考期末考的抽测中,新蕾的成绩完全不输其他热门私立小学。
编程科创类机器人、编程、信息学
除了数学特色外,新蕾的科创类课程和活动,也是有声有色。我们的编程课,从创校开始,就进入校本课程,是主打特色课。
学校专门外聘了专业的编程老师,来辅导孩子,目前开设两个兴趣班,供不同年级的同学“选修”。
科创类活动和数学类活动,互相促进,未来将不断提升,或将成为新蕾的“王牌”。
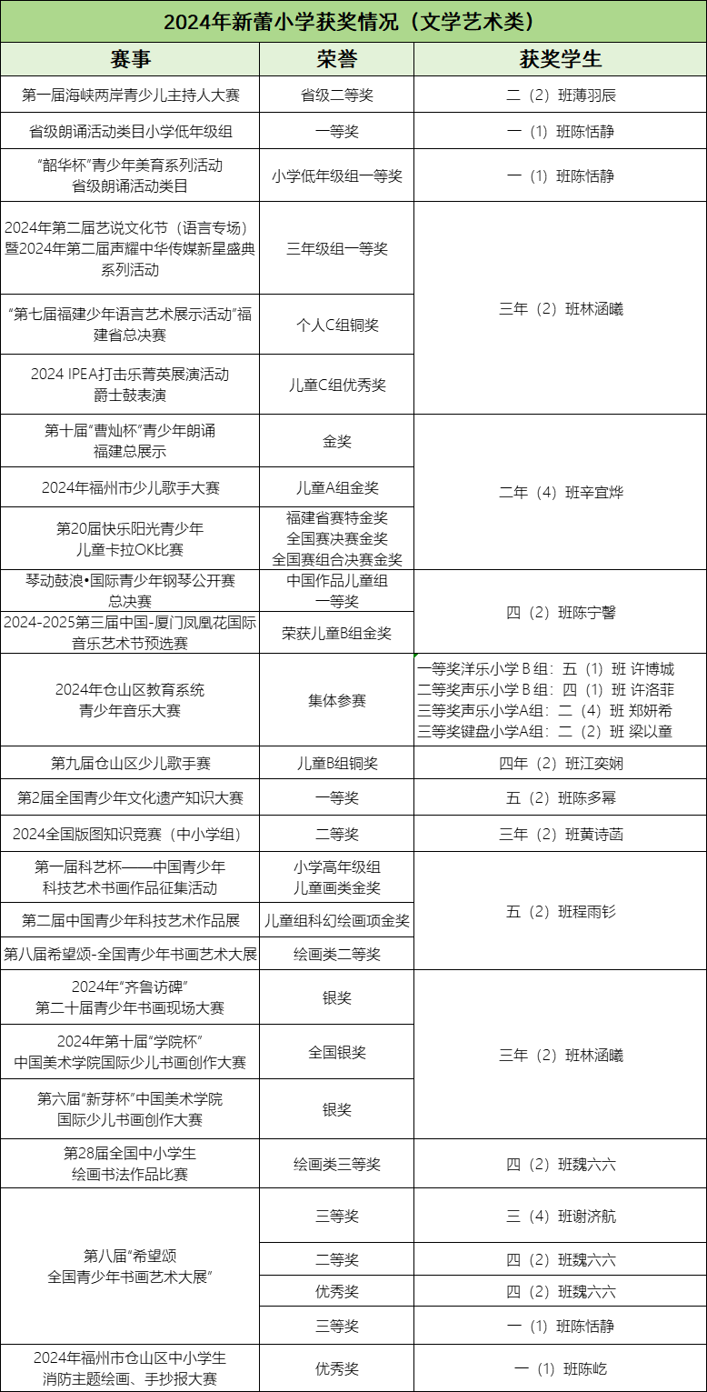
文学艺术类主持朗诵, 歌唱绘画……
数学、科创类频频获奖,属于“理科”优势,那我们新蕾的“文科”优势呢?那就看看新蕾学子们在语言类、歌舞艺术类方面的战绩吧:
奖项虽然不多,是因为这类活动本身比较少,如果参加这些说啊唱啊的活动,咱新蕾的孩子们也是很“能打”的,不乏这方面的人才。
林祥校长也谈到,除了个别作文比赛,语文领域的活动确实较少,但学校非常重视培养文学素养,打好语文基础,这些在校园环创上能看出来:
校园里无处不在的“作文素材”,经典诗词与格言警句,浸润在学生们的日常生活中,就连教学楼前的小黑板,每天都会更新内容,这些都是未来写作的绝佳素材,对未来的语文学习大有裨益。
校长亲自监督“每日一句”的小黑板,这些小细节,在他看来,是孩子们积累文学知识和写作素材的一个方式。每天都有更新,孩子们只要能够记住几个,未来就可能产生“价值”。
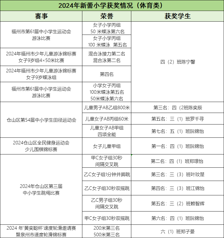
体育运动类仓山区和市级运动会
体育方面,主要是参加仓山区和福州市的比赛,新蕾小学那么少学生,能在全区和全市的竞争中拿下名次,难能可贵!
在新蕾,体育课是非常有保障的,因为从来不会被其他老师挪用,凡是体育课都能实打实地上完——即便刮风下雨,我们也有室内操场,确保学生们的运动量。
另一个优势在于,新蕾的小班制,同样是体育课,比如篮球课,可以做到人手一球,老师可以关注和指导每一个学生。
在此,我们透露一个计划,下学年学校或将推出进一步延时服务(自愿报名),家长可在7点半接孩子放学,期间更长的留校时间,学校将安排更多的体育锻炼时间,让孩子们更加健康地成长。
老师获奖
学生的活动和比赛很多,老师的就比较少了。
新蕾老师们一般参加仓山区和福州市教育部门的技能比赛,也有不少奖项:
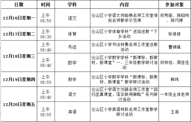
林祥校长说,我们平时安排了很多名师大咖到新蕾交流,给老师们做培训,提高老师们的业务水平;同时,也通过学校资源,让老师们走出去,经常参加区里或市里的教研活动。
基本上每周,各学科老师们都要参加各个名师工作室的研讨活动,而这也是常规安排,基本上每周都有。
版权所有:福州市仓山区新蕾小学
备案号:闽ICP备2021003460号-1
扫一扫,关注我们